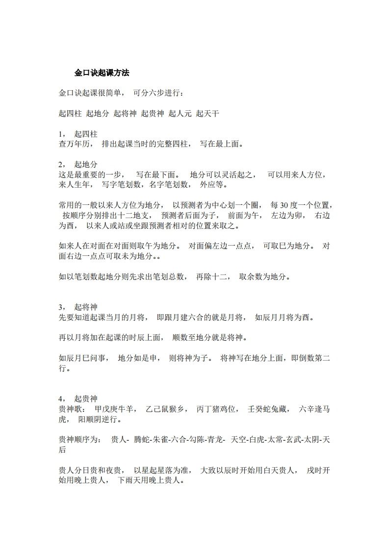
大六壬金口诀—起课方法

大六壬金口诀—起课方法-四书格
大六壬金口诀—起课方法
此内容为付费资源,请付费后查看
510
立即购买
您当前未登录!建议登陆后购买,可保存购买订单
付费资源

第1页 / 共3页

第2页 / 共3页

第3页 / 共3页
已完成全部阅读,共3
© 版权声明
THE END
歌诀中前面一个是日贵后面一个是夜贵。如甲日白天取丑晚上取未为贵人。起贵神则先起贵人,再按贵神顺序数至地分即是贵神。注意白天要顺转晚上逆转。如甲日申地分,白天起课则白虎为贵神。夜晚起课则贵神为神后。王癸辛三日白天晚上顺序要反之。即白天顺转晚上逆转。贵神写在倒数第三行。附:金口诀贵神与大六王贵神的不同1.六壬用起课时的天地盘来定贵神顺逆,如果贵人落在地盘的亥到辰宫,则顺行,如果在已到戌宫,则逆行,金口诀不用起课时的天地盘,而是直接根据贵神的起点来规定,贵神起点在亥子丑寅卯辰则顺行,在已午未申西戌则逆行2.金口诀在贵神设定上面有点不同,就是在六壬里面,设定玄武在亥,天后在子,而金口诀里面设定玄武在子,天后在亥5,起人元按四柱起时辰法在地分上起天干,此天干就是人元。如甲日申地分,人元为壬。人元写在倒数第四行。6,起天干即在将神贵神上面写上天干,此天干也如以日起时法起之。下举一例:2000.1.22.1:20来人属牛,取丑为地分。己卯丁丑己卯乙丑--四柱乙-人元王申贵神甲子+将神丑-地分
喜欢就支持一下吧
点赞8 分享
评论 抢沙发

请登录后发表评论

    暂无评论内容