

第1页 / 共137页

第2页 / 共137页

第3页 / 共137页

第4页 / 共137页

第5页 / 共137页

第6页 / 共137页

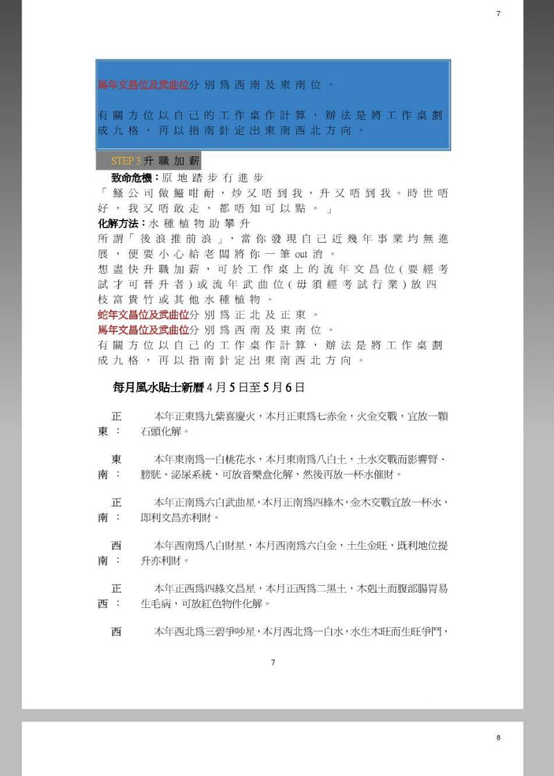
第7页 / 共137页

第8页 / 共137页
试读已结束,还剩129页,您可下载完整版后进行离线阅读
© 版权声明
文章版权归作者所有,未经允许请勿转载。
THE END
九九年。再次前往歐洲勘察,同年接受《壹迥刊》·《東週刊》·《太踢報》及無數雜志,報章訪間,同時應邀往商台及各大電硯嘉作嘉賓及主持。此年並推出首部作品名之禽《蘇民峰觀相知人》·及首次推出風水镇飾之「五行之飾」「陰陽」、「天圓地方」系例。並多次接受雜誌開於續飾系列之舫間。二千年.再次前往歐洲,美國勘察風水,並首次前往纽粕,同年masterso.com網站正式成立。並接受多本雜誌勖問關於網站之内容形式,及接受校圆雜誌,"Varsity",日本之"MarieClaire",複康力量出版之(香港I00個叻人》,《君子》和《明報》等摊誌報章之個人訪問。同年首次推出第一部水注作《蘇民峰風山水起(翻頭篇)》,以及第一部流年蓮書之《蛇年速程》,及再次推出新一系列關於風水之五行鑽飾以及應無線電硯、商台·新城電臺作嘉賓主持。署一年.再次前住歐洲勘察風水。同年接受《南華早報》、《忽然一周》·《太陽報》·《葫果日報》·日本雜就《花時間》、NHK電硯宴·關西電硯毫及「讀賣新聞」之訪間,以及應紐約華語電嘉邀作玄學節目嘉賓主持·同年再次推出第二部風水注作《蘇民峰風生水起(理氣篇)》及《馬年運情》·零二年。再一次前往歐洲及紐約勘察風水。犢應紐粕華語電臺·臺灣超硯娛樂邀睛作玄學節目嘉賓主持,及應邀往香港電毫作嘉賓主持,出版《蘇民峰玄學錦粪(相掌篇)》,蘇民峰八字論命·同年接受《3週刊》·《家週刊》《快週刊》,《新假期》·《讀賣新間》之訪問·秀三年。再次到歐美僞當地華人服務,續應狃粕華語電臺邀肺作玄學節目嘉賓主持,出版《蘇民峰玄學錦囊(姓名篇)》,同年接受《東方日報》·《星島日報》:《壹週刊》、《新假期》《壹本便利》·《疏果日報》·《成報》·《太陽報》、《自主空間》之訪間及出版《蘇民峰玄學錦囊(風水天書)》。雾四年。再次前往歐洲荷蘭及西班牙勘察風水。續應紐約華語電臺邀請作玄學節目嘉賓主持。同年接受《新假期》·《HongKongTatler》·《Maxim》、《壹本便利》、《束方日報》、《快週刊》·《星島日報》·《成報》、《經濟日報》之訪間及出版《生活玄機點滴》·《TheEssentialFaceReading》,《TheEnjoymentofFaceReadingandPalmistry》·(FengShuibyObervation》,(家宅風水基本法》·零五年-逐渐退隱,雲遊四海,埋首寫作,望能將一生所學,留傳後世秀六年一應新加坡大眾書局的邀請参加書展,並且傅授蘇派堪爽學·把一生所學,留傅到南洋地區·2
暂无评论内容